The dataset has a combination of quantitative and qualitative variables including:
Weather Conditions:
Time of the ride:
Ride numbers:
Methodology

Categorical Variables

Start of the game: human body
Day Types:
Weather Types:
Quantitative Weather Variables: Humidity, Tempeterature, Temperature Feel

Start of the game: human body

Correlation Graph
Temp and TempFeel (feel like temperature) are highly correlated, so I took away TempFeel in the final dataset.
Before:
Raw ride information
After:
Date information is summarized into categorical variables: day type, season, and time of day. Total number of rides in a day are normalized through square root transformation.


Overall Trend

Smoothed Trend of Daily Rides
Day Types:
Quantitative Weather Variables: Humidity, Tempeterature, Temperature Feel

Average Total Rides by Hour, Compared across Daytypes
Adjusted R-square of the model is 0.66669, showing that overall, the model is a good fit. Below is an overview of the model output: most variables are highly significant to total ride (sqrt) prediction. Temperature and Time of Day, who has the largest coefficients, are the strongest variables.

Year
Weather
Day Type
Season
Time of Day
Adjusted R-square of the model is 0.66669, showing that overall, the model is a good fit. Below is an overview of the model output: most variables are highly significant to total ride (sqrt) prediction. Temperature and Time of Day, who has the largest coefficients, are the strongest variables.

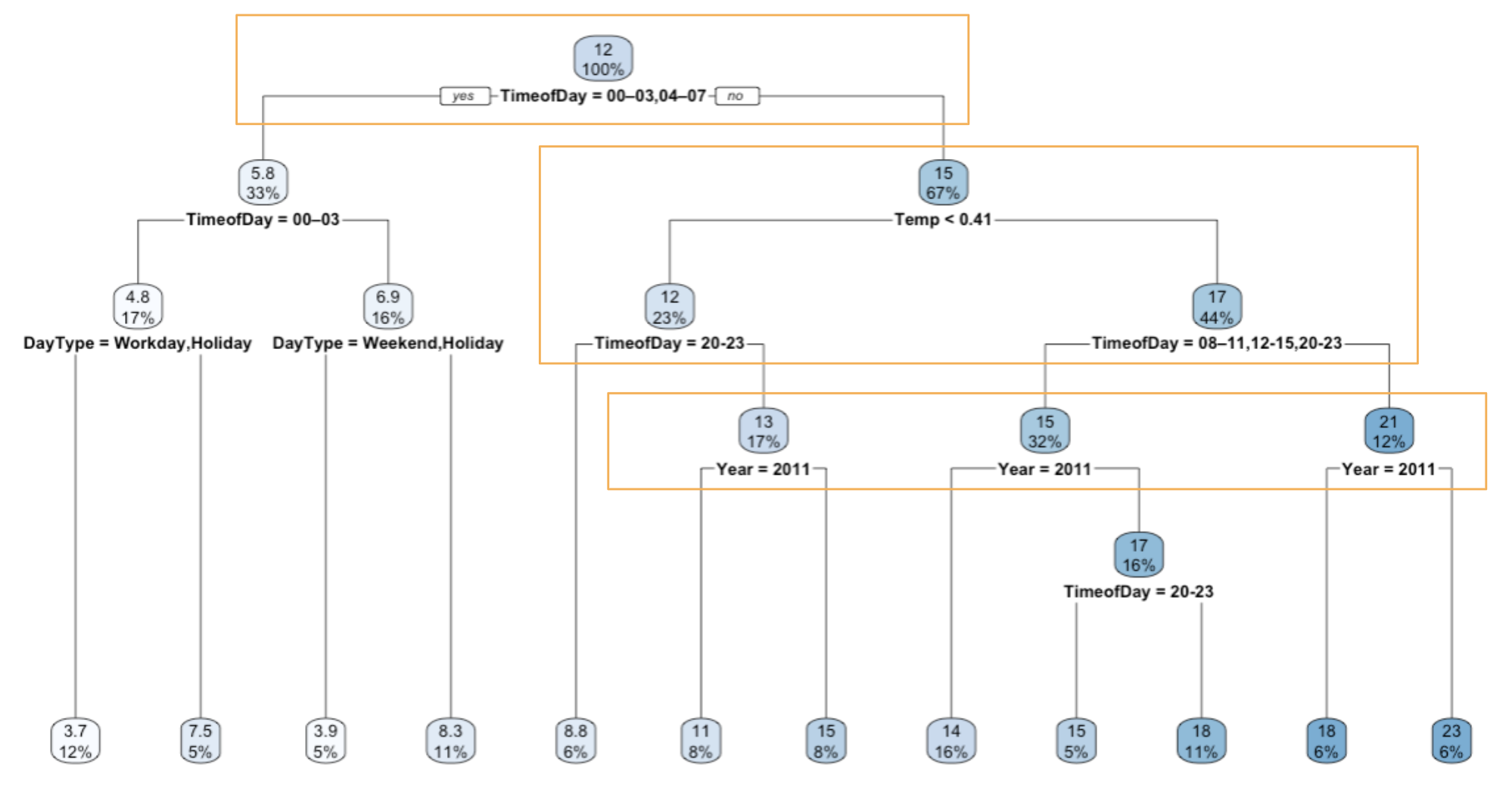
Level 1 - Time of Day
Level 2 - Temperature
Level 3 - Year
Time of Day
Weather
Year